Empowering BusinessesExpert Web Developer!
Empowering Businesses
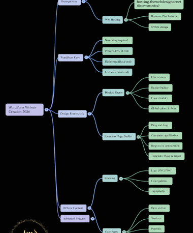
Domain Name
Web Hosting
SSL Certificate
Website Development
Domain Name
Web Hosting
SSL Certificate
Website Development
Domain Name
Web Hosting
SSL Certificate
Website Development
Service Plans
Reasonable pricing plans for all types of business.
Basic Package
small businesses, personal portfolios,
and informational websites.
FROM € 400

Premium Package
A comprehensive website with advanced features and functionalities.
FROM € 5000
join our newsletter
Unlock the Power of Digital Engagement with Our Web and Animation Development Services
what we do
Websites development
We're dedicated to creating exceptional websites with stunning design and seamless functionality. Our expert team crafts every detail for an intuitive, engaging user experience. ensuring your online presence stands out.
Creative Design Solutions for Your Business Branding
We excel in graphic design services, crafting captivating logos, business cards, and a wide range of business-related designs. Our expertise ensures your brand's visual identity is top-notch, leaving a lasting impression on your audience
Website maintenance and support
We provide expert website maintenance and support to keep your online presence flawless. Our team ensures security, performance, and responsive customer support, giving you peace of mind
Site expansion strategy
We excel in graphic design services, crafting captivating logos, business cards, and a wide range of business-related designs. Our expertise ensures your brand's visual identity is top-notch, leaving a lasting impression on your audience
Service Plans
Basic Package
small businesses, personal portfolios, and informational websites.
FROM 400 €
Standard package
Medium businesses, Eshop(E-commerce), and Companies.
FROM 1000 €

Premium Package
comprehensive website with advanced features and functionalities.
FROM 5000€
Developing Your Digital
Get Your Free Website Quote Now!
- Personalized Information: Discover the perfect price and timeline for your website creation.
- Make an Informed Decision: Get all the details you need to make the right choice.





