
Why You’re Working Too Hard: 6 Counter-Intuitive Truths About Building Websites in 2026
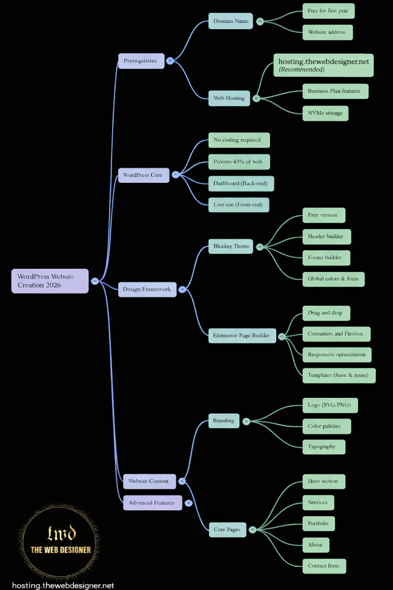
If building websites still feels slow, expensive, or “too technical,” you’re not behind — you’re just using outdated assumptions. In

If building websites still feels slow, expensive, or “too technical,” you’re not behind — you’re just using outdated assumptions. In

If you already have a website, the fastest way to add e-commerce capabilities is to attach a store system to

Migrating from another CMS to WordPress can be a growth move—better design flexibility, easier publishing, stronger plugin ecosystem, and simpler

AI search is changing how people discover businesses, services, and answers online. If you’ve heard terms like AEO (Answer Engine

What are cookies? Cookies are small pieces of data that websites store in your browser so they can remember things

How to Point Your Domain to cPanel Hosting (DNS Made Simple) If your domain and hosting aren’t connected, your WordPress

Choose and register a domain name that fits your business, avoids mistakes, and prepares you for WordPress hosting, email, and SSL. Learn what to pick, what to avoid, and what to do next.

Install WordPress on cPanel step by step, connect your domain, activate SSL, and finish the essential settings for a fast, secure small business website—without DNS confusion, “Not Secure” errors, or wasted time.

Direct Booking Website for Vacation Rentals: The Practical ROI Guide for Owners (Rooms, Apartments, Villas & Small Hotels) If you

WordPress Security: The Complete Practical Guide to Keep Your Website Safe (Without Breaking Anything) WordPress powers a huge part of
Get practical tips on websites, SEO & speed — 1–2 emails/month.
© 2026 The Web Designer. All rights reserved.